跳转到内容
首页
加装电梯
最新动态
文件政策
广角镜
成功范例
上海加装实例
会员单位介绍
代建单位介绍
电梯单位介绍
设计单位介绍
咨询服务
问题解答
首页
/
加装电梯
/
最新动态
/
文件政策
/
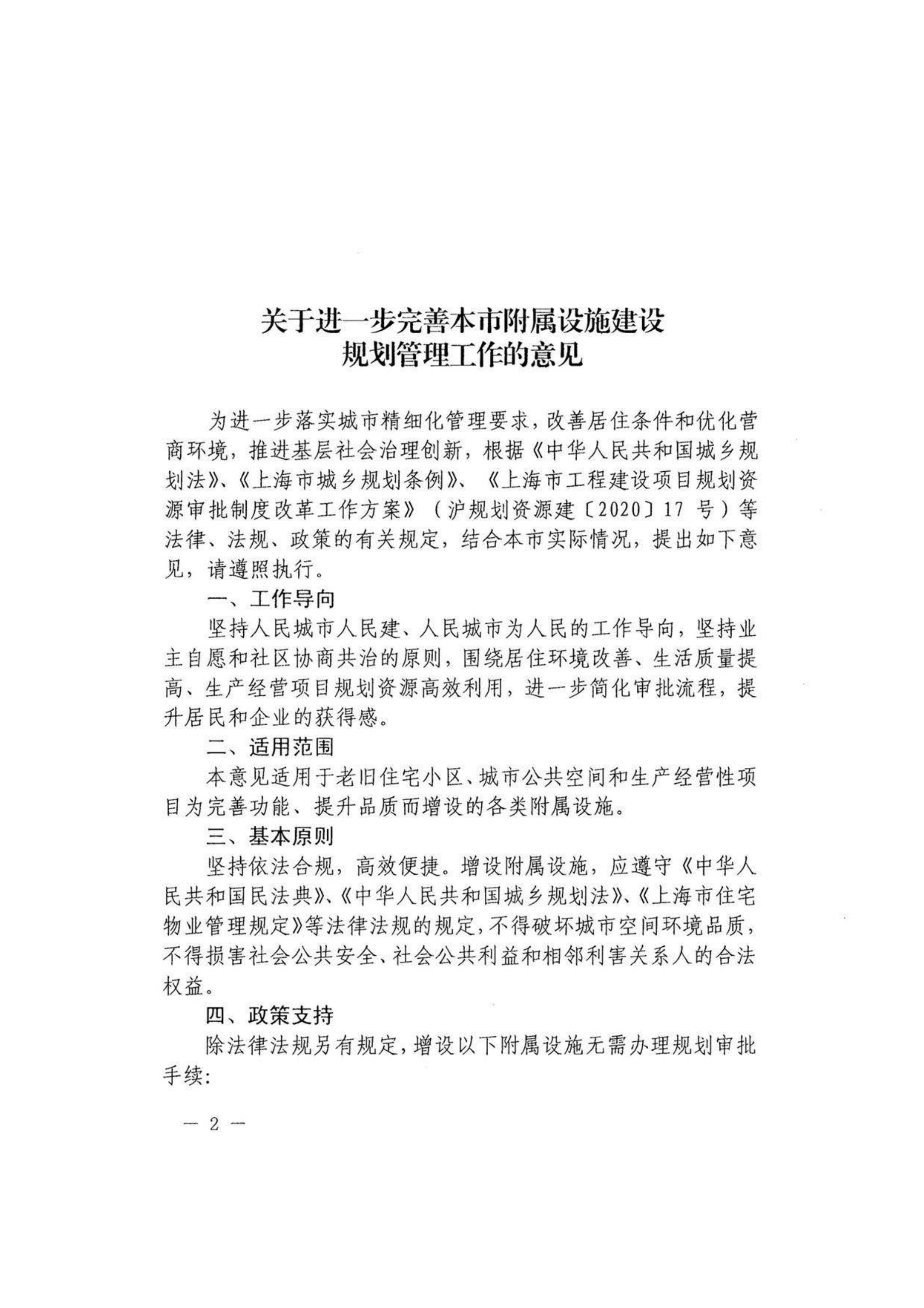
关于印发《关于进一步完善本市附属设施建设规划管理工作的意见》的通知
返回
关于印发《关于进一步完善本市附属设施建设规划管理工作的意见》的通知
时间: 2021-05-12
会员单位介绍(材料)
德爱威(中国)有限公司
浙江晶达建材科技有限公司
亚士漆(上海)有限公司
苏州市月星建筑防水材料有限公司
上海远盛建筑防水材料厂
上海香榭丽涂料有限公司
上海清远管业科技股份有限公司
上海嘉宝莉涂料有限公司
上海华桓涂料有限公司
上海东方雨虹防水技术有限责任公司
江苏莱德建材股份有限公司
沪宝新材料科技(上海)股份有限公司
阿克苏诺贝尔太古漆油(上海)有限公司
上海巴德士化工新材料有限公司
公元股份有限公司
上海简康新材料科技有限公司
上海建材集团防水材料有限公司
浙江赛腾新型建材有限公司
上海盖林涂料有限公司
深圳市卓宝科技股份有限公司
上海凡瑞得新型建材有限公司
上海曹杨建筑粘合剂厂
上海豫宏(金湖)防水科技有限公司
南通市乐佳涂料有限公司
浙江欧耐斯屋面瓦业有限公司
上海白蝶管业科技股份有限公司
上海汇丽涂料有限公司
炫杰复合材料(上海)有限公司
会员单位介绍(加装电梯)
戴文工程设计(上海)有限公司
上海西部企业(集团)有限公司 徐虎电梯加装工作室
上海房科建筑设计有限公司
上海憬焕置业有限公司
爱默生电梯(上海)有限公司
恒达富士电梯上海分公司
上海同宽建筑设计股份有限公司
梯虎网络科技(上海)有限公司
上海求应电梯工程有限公司
上海海珠建筑工程设计有限公司
斯迈普电梯(中国)有限公司
上海三菱加装电梯
斯迈普电梯(中国)有限公司
上海屹宏电梯科技发展有限公司
上海海珠建筑工程设计有限公司
上海丹龙建设工程有限公司